Proyecto de interiorismo para showroom de cocinas Delamora
Fotografías cortesía Minka, Majadahonda
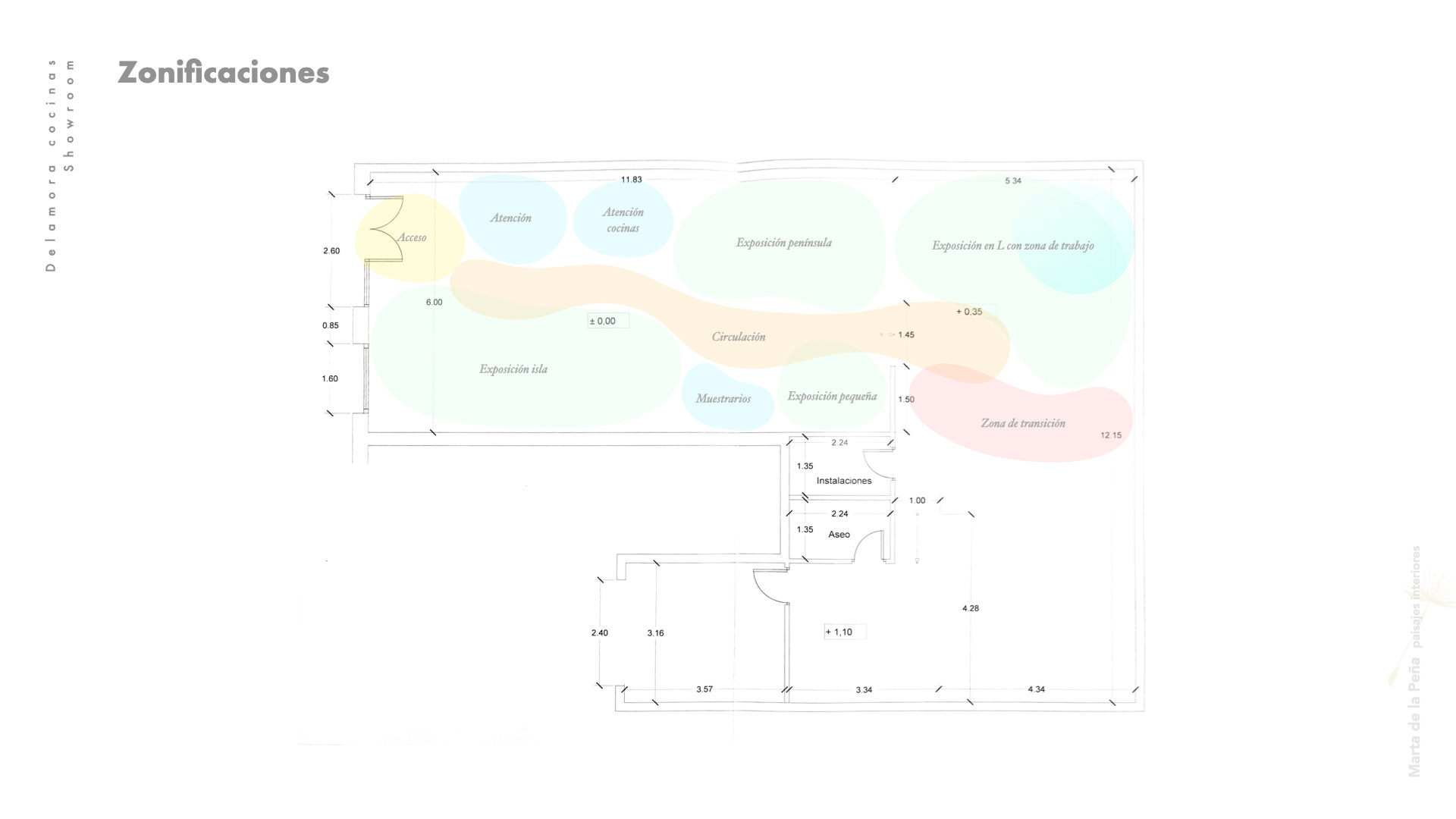
Anteproyecto e ideas
Video presentación cortesia Minka
Video presentación cortesia Minka
Back to Top